

Transcriptome analysis reveals tumor microenvironment changes in glioblastoma
Hoogstrate et al Cancer Cell , 2023 https://doi.org/10.1016/j.ccell.2023.02.019 Summary A better understanding of transcriptional evolution of IDH-wild-type glioblastoma may be crucial for treatment optimization. Here, we perform RNA sequencing (RNA-seq) (n = 322 test, n = 245 validation) on paired primary-recurrent glioblastoma resections of patients treated with the current standard of care. Transcriptional subtypes form an interconnected continuum in a two-dimensional spac
차혜욱
4일 전3분 분량


ChemBounce: a computational framework for scaffold hopping in drug discovery
Woo Dae Jang, Changdai Gu, Yumi Noh, Kwang-Seok, Jae Yong Ryu https://doi.org/10.1093/bioinformatics/btaf501 Scaffold hopping is a critical strategy in medicinal chemistry for generating novel and patentable drug candidates. Here, we present ChemBounce, a computational framework designed to facilitate scaffold hopping by generating structurally diverse scaffolds with high synthetic accessibility. Given a user-supplied molecule in SMILES format, ChemBounce identifies the core
임지현
4일 전3분 분량


Primary brain tumours in adults
Prof Martin J van den Bent, MD a m.vandenbent@erasmusmc.nl ∙ Marjolein Geurts, MD a ∙ Pim J French, PhD a ∙ ...
소영 정
10월 13일3분 분량


Topoisomerase Regulation of Cancer Gene Expression
Laura Baranello 1,* , Fedor Kouzine 2,* and David Levens 2,* https://doi.org/10.1146/annurev-biochem-091724-010717 , Annual Review of...
한울 전
10월 10일4분 분량


Revised Diagnostic Criteria for Vascular Cognitive Impairment and Dementia—The VasCog-2-WSO Criteria
The VasCog-2-WSO Criteria Consortium 2025년09월16일 JAMA Neurol . Published online: September 16, 2025. Doi: 10.1001/jamaneurol.2025.3242...
이정희
9월 30일2분 분량


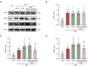
Activation of the RARα attenuated CSF hypersecretion to inhibit hydrocephalus development via regulating the MAFB/MSR1 pathway
Hanhai Zeng, Kaibo Yu, Junyou Wang, Jingya Ye, Huaijun Chen, Chaoran Xu, Ting Chen, Feng Yan, Gao Chen and Chi Gu 출처 및 게재 (발행일):...
김소영
9월 29일2분 분량


Extrachromosomal DNA associates with nuclear condensates and reorganizes chromatin structures to enhance oncogenic transcription
Aziz Taghbalout 1,6 ∙ Chia-Hao Tung 1,6 ∙ Patricia A. Clow 2 ∙ Harianto Tjong 2 ∙ Ping Wang 2,5 ∙ Chee Hong Wong 1 ∙ Diane...
차혜욱
9월 29일2분 분량


A Randomized Trial of Shunting for Idiopathic Normal-Pressure Hydrocephalus
Mark G. Luciano, M.D., Ph.D. et al. 2025년 9월 16일 N Engl J Med DOI: 10.1056/NEJMoa2503109 Abstract Background Idiopathic...
이정희
9월 29일3분 분량


Choroid plexus CCL2‒CCR2 signaling orchestrates macrophage recruitment and cerebrospinal fluid hypersecretion in hydrocephalus.
Qiguang Wang, Fei Liu, Yue Li, Huan Zhang, Xin Qi, Ke Wu, Yi Zhang, Shenglan You, Wenke Liu, Xuhui Hui, Hanmei Li, Lei Zhu, Huile Gao,...
이지우
9월 29일2분 분량


Pharmacogenomics of GPCR Drug Targets
Alexander S. Hauser, Sreenivas Chavali, Ikuo Masuho, Leonie J. Jahn, Kirill A. Martemyanov, David E. Gloriam, M. Madan Babu 11 January...
임지현
9월 23일3분 분량


White Matter Tract Density Index Prediction Model of Overall Survival in Glioblastoma
Alessandro Salvalaggio, MD, PhD 1,2 ; Lorenzo Pini, PhD 1,2 ; Matteo Gaiola, MD 1 et al JAMANeurol.2023;80(11):1222-1231.doi:10.1001/j...
소영 정
9월 22일3분 분량


Structural basis of DNA gyrase inhibition by antibacterial QPT-1, anticancer drug etoposide and moxifloxacin
Pan F. Chan, Velupillai Srikannathasan, Jianzhong Huang, Haifeng Cui, Andrew P. Fosberry, Minghua Gu, Michael M. Hann, Martin Hibbs, Paul...
한울 전
9월 16일3분 분량


Brain tumoroids: Treatment prediction and drug development for brain tumors with fast, reproducible, and easy-to-use personalized models
Aurélie Soubéran, Carine Jiguet-Jiglaire, SolineToutain, Philippe Morando, Nathalie Baeza-Kallee , Romain Appay, Céline Boucard, Thomas...
차혜욱
9월 11일2분 분량


Computed Tomography Perfusion and Angiography for Death by Neurologic Criteria
Michaël Chassé, MD, PhD1,2,3 ; Jai Jai Shiva Shankar, MD, MSc4,5 ; Dean A. Fergusson, PhD6,7 ; et al 2025년06월13일 JAMA Neurol...
이정희
9월 10일4분 분량


Depot Medroxyprogesterone Acetate and Risk of Meningioma in the US
Tianqi Xiao, MD1,2 ; Pranav Kumar, BA1,2 ; Mina Lobbous, MD, MSPH2,3 ; et al 2025년09월02일 JAMA Neurol . Published online: September 2,...
이정희
9월 9일3분 분량


Incidence and Prevalence of Frontotemporal DementiaA Systematic Review and Meta-Analysis
Daniele Urso, MD, MPH1,2 ; Stefano Giannoni-Luza, MD, MPH1 ; Carol Brayne, MD, MSc3 ; et al 2025년09월08일 JAMA Neurol . Published online:...
이정희
9월 9일4분 분량


Gadolinium-Enhanced Aneurysm Wall Imaging and Risk of Intracranial Aneurysm Growth or Rupture
Qingyuan Liu, MD1 ; Xin Nie, MD1 ; Mervyn D. I. Vergouwen, MD, PhD2 ; et al 2025년09월08일 JAMA Neurol . Published online: September 8,...
이정희
9월 9일4분 분량


Choroid plexus mast cells drive tumor-associated hydrocephalus
Yiye Li, Can Di, Shijian Song, Yubo Zhang, Yiwen Lu, Jianyou Liao, Bingxi Lei, Jian Zhong, Kaihua Guo, Nu Zhang, and Shicheng Su Cell...
김소영
9월 8일2분 분량


Cerebrospinal fluid markers of neuroinflammation and coagulation in severe cerebral edema and chronic hydrocephalus after subarachnoid hemorrhage: a prospective study
Yuanjian Fang, Yibo Liu, Luxi Chen, Junjie Wang, Jiahao Zhang, Haocheng Zhang, Sixuan Tian, Anke Zhang, Jianmin Zhang, John H. Zhang,...
이지우
9월 8일3분 분량


Recent Scaffold Hopping Applications in Central Nervous System Drug Discovery
Timothy B. Callis, Taylor R. Garrett, Andrew P. Montgomery, Jonathan J. Danon, Michael Kassiou* 10.1021/acs.jmedchem.2c00969 abstract The...
임지현
9월 3일3분 분량







